立即注册找回密码

QQ登录

只需一步,快速开始

微信登录

微信扫一扫,快速登录

搜索
小桔灯网 门户 资讯中心 检验前沿 查看内容

刚刚,国家卫健委发文:未来五年,重点支持这些省份检验专科发展

2021-10-20 11:07| 编辑: 沙糖桔| 查看: 7279| 评论: 0|来源: IVD学习笔记

摘要: 10月18日,为进一步加强临床专科能力建设,充分发挥临床专科能力建设对推动公立医院高质量发展的重要作用,指导各地做好“十四五”临床专科能力建设工作,国家卫健委组织制定发布了《“十四五”国家临床专科能力建设 ...
10月18日,为进一步加强临床专科能力建设,充分发挥临床专科能力建设对推动公立医院高质量发展的重要作用,指导各地做好“十四五”临床专科能力建设工作,国家卫健委组织制定发布了《“十四五”国家临床专科能力建设规划》。


其中和检验医学学科直接相关的内容包括:


1.国家层面,针对部分省份存在的检验医学专科资源短板,重点支持各省针对性加强包括检验科在内的平台专科建设。



2.省级层面上,相关建设项目应当向非省会城市适当倾斜,省会城市项目占比不超过60%。原则上,各省每年按照 100-150 万人口匹配 1 个省级专科建设项目。


3.在地市和县域层面:以市属医院和县级医院为基础,围绕围绕肿瘤科、心内科、 胸外科、普外科、呼吸科、产科、麻醉、重症、骨外科、儿 科、病理、检验、医学影像、感染性疾病等基础专科加强建设,通过加强人才培养和基础投入,不断提升临床专科服务能力和医疗质量安全水平。


制订“十四五”国家临床专科能力建设规划的主要目的是促进医疗资源区域布局更加均衡,促进区域间的均衡发展,逐步减少患者异地就医需求,使医疗资源分布与区域医疗需求更加适配。


临床专科能力建设的主要方向是普遍提升主要临床专科能力、促进临床专科能力均衡发展、补齐薄弱专科资源短板。


《规划》是给发展相对落后地区的检验医学学科迎头赶上的强心针!检验人,抓住机遇!


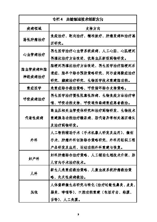
以下是《规划》原文:



信息来源:检验医学


声明:
1、凡本网注明“来源:小桔灯网”的所有作品,均为本网合法拥有版权或有权使用的作品,转载需联系授权。
2、凡本网注明“来源:XXX(非小桔灯网)”的作品,均转载自其它媒体,转载目的在于传递更多信息,并不代表本网赞同其观点和对其真实性负责。其版权归原作者所有,如有侵权请联系删除。
3、所有再转载者需自行获得原作者授权并注明来源。

最新评论

关闭

官方推荐 上一条 /3 下一条

客服中心 搜索 官方QQ群 洽谈合作
返回顶部