液体活检技术在肿瘤早筛中的创新应用探索
2019-9-5 10:54|
编辑: 面气灵|
查看: 3391|
评论: 0|来源: 火石创造
摘要: 肿瘤早期诊断是有效提高肿瘤预后的最重要手段之一。目前采用的影像、内镜、肿瘤标志物等进行肿瘤早期筛查方式的敏感性仍不够理想。液体活检对检出极微量的肿瘤来源核酸等标志物具有很高的敏感性,可应用于肿瘤早期乃 ...
肿瘤早期诊断是有效提高肿瘤预后的最重要手段之一。目前采用的影像、内镜、肿瘤标志物等进行肿瘤早期筛查方式的敏感性仍不够理想。液体活检对检出极微量的肿瘤来源核酸等标志物具有很高的敏感性,可应用于肿瘤早期乃至超早期筛查,未来市场潜力巨大。 根据2018年《柳叶刀》上的全球肿瘤生存趋势监测报告显示,我国整体肿瘤5年生存率为36.0%,远低于美国的64.0%。其中主要原因很可能是我国居民肿瘤早筛观念较低,60%~80%的患者在确诊时已到了中晚期,错过了肿瘤治疗的最佳时期。肿瘤病人生存率随着时间的推移是逐渐下降的,如果把诊断和治疗从III期推移到I、II期,那么肿瘤的死亡率起码可以降低一半。2018年我国政府工作报告中提及,今后针对肿瘤发病高危人群,以及有明确证据证明通过筛查早诊早治,明显降低发病和死亡的高发癌症病种,国家将加大资金投入,在医保以及新农合中设立专项资金进行早期筛查,真正实现关口前移,预防为主。一、液体活检应用于肿瘤早筛的潜力和挑战
(一)当前肿瘤筛查和诊断方式应用于肿瘤早筛存在局限性
肿瘤的筛查和诊断目前主要依靠内镜、影像学检测和肿瘤标志物等手段,但普遍存在局限性,敏感度不够理想。内镜往往为侵入式操作,对病人体质要求较高;影像学手段通常具有辐射性,且对早期肿瘤的识别力较低;肿瘤标记物方法是测量肿瘤组织在生长过程中分泌、排出到血液中的蛋白质含量,但该方法的假阳性和假阴性的概率均较高。(二)液体活检有望实现肿瘤早期检测,市场容量巨大,但敏感性和特异性有待提高研究表明,在影像检验显示出明显的肿瘤发病迹象前,早期患者血液中可能已经出现CTC、ctDNA,也就是说通过CTC检测和ctDNA检测可能实现肿瘤早筛。液体活检采用高通量测序、PCR等手段,对检出极微量的肿瘤来源核酸等标志物具有很高的敏感性,因此可以用于肿瘤的早期乃至超早期筛查。大多数液体活检的对象是血液样品,容易实现对多种肿瘤的同步覆盖,从而大大提高早筛效率并降低成本。(三)液体活检在肿瘤早筛领域有望带来一个潜力巨大的蓝海市场根据美国国家肿瘤中心(NCI)指南,目前仅有乳腺癌、宫颈癌和结直肠癌有NCI推荐的诊断手段,但是没有一个液体活检手段,其他肿瘤类型没有NCI指南推荐的适合筛查的检测手段。由于临床上极大的未满足需求以及液体活检技术的优越性,液体活检在肿瘤早筛领域有望带来一个潜力巨大的蓝海市场。在2015年底的时候,JP摩根和高盛对液体活检市场就做了相应预测,其中早筛的占比是最大的。 (四)液体活检存在技术局限性,其分析效度和临床有效性有待确虽然液体活检在肿瘤早筛中的应用非常有前景,但是目前还没有成熟的技术来实现这一目标。液体活检早筛技术既需要具有高度的敏感性,用于检测由癌前病变或早期肿瘤释放的痕量cfDNA或其他物质;也需要具有高度的特异性,可以最大限度地减少大量未受影响的人群接受筛查时的假阳性结果。
二、基于液体活检技术的肿瘤早筛检测对象
基于液体活检技术所衍生出来的早筛检测对象主要包括“循环DNA”、“循环RNA”和“循环蛋白”,其中“循环DNA”占主导,以甲基化最受青睐。
(一)“循环DNA”层面
针对“循环DNA”,一方面可以通过高通量测序技术来检测肿瘤中特有的碱基突变、拷贝数变异以及基因组结构变异等信息,还可以通过表观遗传学的相关检测手段来发现肿瘤特有的甲基化模式、组蛋白修饰模式等。起初,cfDNA层面的液体活检技术主要基于碱基突变,然而其用于肿瘤早期检测时存在一些难以回避的挑战。首先,由于许多肿瘤类型在一些基因如KRAS、BRAF或TP53中具有共同突变,因此在进行阳性液体活检测试后将肿瘤定位于特定器官可能是困难的。此外,良性病变可能拥有在肿瘤中发现的相同突变,并有潜力将cfDNA排入血液循环中。cfDNA中可检测到的突变通过“未定潜能的克隆性造血(clonal hematopoiesis of indeterminate potential, CHIP)”过程,也可能来源于骨髓中异常且通常是良性的克隆群体。CHIP的频率随年龄呈指数增长,其在70岁以上的人中比率超过10%。因此,CHIP是cfDNA中可检测到的多种突变的一种常见来源,对cfDNA突变检测的应用构成了重大挑战。出于这个原因,除了cfDNA中的简单突变检测之外,肿瘤相关的病毒序列和DNA甲基化检测也正在被探究用于肿瘤早筛。卢煜明教授研究团队发现血浆样本EBV病毒的DNA分析有助于早期无症状鼻咽癌的筛查。随后,他们还对EB病毒的cfDNA检测方法进行了改进。这种改进方法可以增强阳性预测值,在鼻咽癌筛查中表现出优越的性能;同时,该方法也降低了检测成本,可以在单一时间点抽取一次血样,将有助于进行鼻咽癌的大规模筛查。DNA甲基化有足够的潜力作为肿瘤的生物标志物,用于筛查、预后以及疗效监测。在表观遗传中,最常见的甲基化修饰就是胞嘧啶甲基化和羟甲基化,产生5-甲基胞嘧啶(5mC)和5-羟甲基胞嘧啶(5hmC)。已有研究表明,通过血液cfDNA的5mC和5hmC检测,找出肿瘤与非癌的差异,可以对肿瘤进行辅助诊断。2017年3月,张鹍教授研究团队于《自然·遗传学》杂志上公布了世界首创的高通量甲基化无创检测新技术,该技术不仅可以在肿瘤早期进行检测,而且能够实现组织定位。随后,张康教授和徐瑞华教授研究团队发现通过检测少量血液中ctDNA特定位点甲基化水平,可以对肝癌进行早期诊断及疗效和预后预测。这种新方法与原来常规的甲胎蛋白检测相比,将肝癌的漏诊率降低一半以上,帮助医生发现更多的早期肝癌患者。此外,何川教授研究团队发现通过比较健康人和肝癌患者的5hmC在全基因组范围DNA中的分布和含量,找出差异5hmC信号模式来作为肿瘤标志物,可实现早期肿瘤检测。(二)“循环RNA”层面
理论上来讲,miRNA、lncRNA、mRNA都可以作为肿瘤特异性的标记物应用在临床。其中,mRNA在鉴定肿瘤特异性基因表达谱中最为常用,但胞外mRNA在血液中难以检测到,主要原因是其大多数会被RNA酶快速降解。相比之下,miRNA在血液中以核酸-蛋白复合物形式存在或包被于外泌体中,不易被降解。大量研究发现,特定血清miRNA的表达高低可用于肺癌、乳腺癌、鼻咽癌、肝癌等常见肿瘤的早期筛查、诊断和疗效跟踪。而且,将十几乃至数十个miRNA编为一组(即一个panel),通过一系列算法和计分机制可提高检测的灵敏度和特异性。lncRNA是一种长度大于200个核苷酸的非编码RNA,其在血液中也很稳定,并受内源RNA酶的保护。相比miRNA,我们目前对lncRNA的生物学特性及功能了解的还很少,但循环lncRNA未来也很可能成为用于肿瘤早期筛查及诊断的生物标志物。(三)“循环蛋白”层面
蛋白质组学在早期肿瘤检测中的应用潜力已经探索了很长时间,但基于蛋白质的检测仍未达到临床所需的敏感度和特异性。目前,前列腺特异性抗原(PSA)是唯一广泛应用于肿瘤早筛的肿瘤标志物,而且其合理使用仍然处于争论之中。除了游离形式之外,血液中的蛋白质还存在于外泌体中。例如,细胞表面糖蛋白GPC1在肿瘤细胞来源的外泌体中特异性富集,有望作为胰腺癌早期的诊断生物标识。近些年,蛋白质组学和肽组学的最新进展显露了蛋白质未来在肿瘤液体活检中所发挥的重要价值。
 未来,用于肿瘤早筛的液体活检策略很可能会融合不同种类的检测对象,综合不同的技术手段。一项名为CancerSEEK的血液检测方法通过测量16个基因的ctDNA以及8个蛋白质生物标志物,可以用于8种肿瘤的早期检测,而且能够确定肿瘤起源组织。面对肿瘤早筛,我们当前需要做的应是尽可能的寻找到肿瘤早期形成及演变的“先验知识”即肿瘤早期时的“蛛丝马迹”,以此为起点不断优化。基于液体活检的方式可能很难以100%的特异性和敏感度实现肿瘤早期检测,也可能不存在能早期检测所有肿瘤的液体活检方法。三、ctDNA甲基化的检测技术
DNA甲基化检测由于具有信号特异性强、定位肿瘤等优势,目前已经得到了科研人员、企业家和投资者的青睐。当前使用的DNA甲基化检测方法大都需要亚硫酸氢盐处理。亚硫酸氢钠处理后,未发生甲基化的胞嘧啶被转化为尿嘧啶,而发生甲基化的胞嘧啶不变,通过甲基化特异性PCR、甲基化芯片或者测序可以检测DNA甲基化位点。由于血浆cfDNA的丰度低且碎片化程度高,限制了大部分血浆甲基化特异性PCR检测方法的应用,相关检测研究也存在较大的挑战。基于芯片和下一代测序(NGS)的高通量技术为DNA甲基化的广泛检测提供了技术平台。甲基化芯片主要有450K和850K两款,它们基于荧光定量来鉴定DNA甲基化,和测序的结果吻合度较好,但问题在于检测位点数较少,且现阶段的成本也不便宜。由于NGS技术的快速发展,其在ctDNA的甲基化检测中得到了广泛应用。根据基因组覆盖范围,基于NGS的甲基化检测技术可分为覆盖所有甲基化位点的WGBS(Whole genome bisulfite sequencing)技术,覆盖~10%甲基化位点的RRBS(Reducedrepresentation bisulfite sequencing)技术和甲基化捕获技术。WGBS可以覆盖所有甲基化位点,还能够配合靶向技术检测低频甲基化信号,检测成本也最高。RRBS在亚硫酸氢盐处理前,使用MspI(该酶的酶切位点为CCGG)酶切对样本进行处理,去除低CG含量DNA片段,从而使用较小的数据量富集到尽可能多的包含CpG位点的DNA片段(甲基化的DNA通常富含CpG位点)。RRBS在三种NGS技术中成本最低,但测序数据不够稳定。甲基化捕获技术使用杂交探针富集甲基化相关片段后再测序,成本介于WGBS和RRBS之间,数据较RRBS更稳定,目前已经开发有商业化的试剂盒,如Roche SeqCap Epi CpGiant Kit。最初的WGBS技术使用传统的亚硫酸氢盐处理前建库方法(Pre-BS),然而亚硫酸氢盐转化会导至~90%的DNA模板丢失,从而造成建库起始量高,有效数据量低。因此,在文库构建流程中,目前的WGBS大都使用亚硫酸氢盐转化后建库策略(Post-BS),该策略能够有效的规避亚硫酸氢盐处理对预文库的损伤,提高模板利用率,降低建库起始量,同时提高测序文库丰富度,增加有效测序数据。不过,在Post-BS建库时,单链DNA在连接接头时的效率较低,目前已有多种方法在尝试攻克单链建库这个难题。(二)亚硫酸氢盐测序存在限制,BS-free技术不断涌现目前,亚硫酸氢盐测序是DNA甲基化检测的金标准。但这种测序方法仍有极大的限制,由于亚硫酸氢盐对DNA的降解率高达84%-96%,在处理有限的样本时(如血液中的cfDNA),亚硫酸氢盐测序将变得非常具有挑战性。此外,亚硫酸氢盐测序是间接检测5mC和5hmC。由于未修饰的胞嘧啶约占人类基因组总胞嘧啶的95%。将所有未修饰的胞嘧啶转换为尿嘧啶会严重降低序列复杂性,导至测序质量差,定位效率低,基因组覆盖不均匀和测序成本增加。因此,无需亚硫酸氢盐处理的甲基化检测技术(BS-free)一直是研究者梦寐以求“神器”。加拿大多伦多玛格丽特公主肿瘤中心的Shu Yi Shen等研究者开发了一种名为“甲基化游离DNA免疫共沉淀测序(cfMeDIP-seq)”方法。该方法将免疫共沉淀技术与高通量测序结合,通过对cfDNA中的甲基化DNA片段进行特异性富集,提高检测效率。同时结合机器学习构建一种分类器,能够识别血液样本中肿瘤来源的DNA,并确定癌种。同年,美国宾夕法尼亚大学研究人员报道了一种利用酶学转化原理替换亚硫酸氢盐化学转化的方法——ACE-seq,该方法通过引入一种被称为APOBEC的脱氨酶,可以有效区分胞嘧啶修饰状态,其所能达到的效果与使用亚硫酸氢盐处理相似,但不会对DNA造成损伤。2019年2月25日,牛津大学路德维格肿瘤研究所宋春啸等研究者发现了一种新的DNA甲基化测序方法:TET辅助吡啶硼烷测序(TET-assisted pyridine boranesequencing,TAPS)。该方法首先利用TET酶将5mC和5hmC转化为第三种修饰,然后再利用化学反应将其转化为胸腺嘧啶,就可以通过普通测序仪直接测序。目前,此团队正在改进该方法,使其用于检测单细胞和血液中的ctDNA,以开发微创、无创的肿瘤诊断技术。
四、肿瘤早筛的市场布局情况
肿瘤早期筛查作为肿瘤预防的重要手段,是未来医学和检测技术发展的方向,国内外已有多家公司致力于肿瘤早筛,但大都处于起步阶段,技术偏向甲基化产品以LDT形式为主。据Piper Jaffray测算,2026年液体活检在早期筛查领域的全球市场容量为150亿美元。目前,国内外已经有多家公司将液体活检技术应用于肿瘤早筛,但多数处于起步阶段,正在进行检测技术的优化、样本的累积或者前瞻性临床试验的验证。在检测对象方面,国内外公司更偏向于循环DNA层面的甲基化标志物。大多数司开发的肿瘤早筛产品针对结直肠癌、肝癌和肺癌等常见的单一肿瘤类型,也有少数公司研发了泛癌种早筛产品,如莱盟君泰和思勤医疗。此外,市场上的产品大都以LDT的形式提供给终端客户,仅少数产品获得了原CFDA(现NMPA)或FDA批准,且基本是基于粪便DNA检测的肠癌筛查产品。
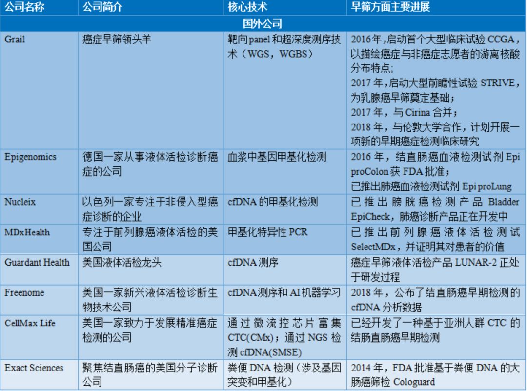
表2 国外布局液体活检肿瘤早筛公司 
五、小结
综上所述,早期筛查作为肿瘤预防的重要手段,是未来医学和检测技术发展的方向,国内外已有多家公司布局肿瘤早筛市场,但大都处于起步阶段,技术偏向甲基化产品以LDT形式为主。液体活检具有无创、可重复性强、样本获取方便等优点,有望实现肿瘤早期检测,提高无症状高危人群的肿瘤早期检出率,帮助临床医生把握肿瘤的最佳治疗时机,有效地提高患者的生存率。未来市场容量巨大。但液体活检也不是万能,基于液体活检的方式可能很难以100%的特异性和敏感度实现肿瘤早期检测,也可能无法实现对所有肿瘤的全覆盖早期检测。以精准医学的要求与目标来看,液体活检的分析效度和临床有效性有待确认,未来技术上仍需进行多方面的探索和突破,同时,业内亟需建立、完善行业标准和市场监管。 |
声明:
1、凡本网注明“来源:小桔灯网”的所有作品,均为本网合法拥有版权或有权使用的作品,转载需联系授权。
2、凡本网注明“来源:XXX(非小桔灯网)”的作品,均转载自其它媒体,转载目的在于传递更多信息,并不代表本网赞同其观点和对其真实性负责。其版权归原作者所有,如有侵权请联系删除。
3、所有再转载者需自行获得原作者授权并注明来源。