
市场观察
- 深入解析丨生化、免疫、分子、POCT的6大行业驱动力
-
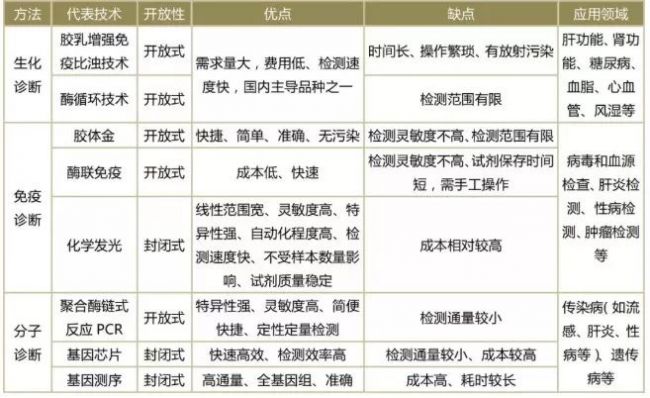
一、体外诊断在各个细分领域具备不同发展路径生化诊断:1)做精做深核心产品,进口替代,在布局国内市场的同时积极开拓国际市场;2)仪器与试剂协同发展,拥有自主知识产权、技术水平领先成为关键。免疫诊断:1)化 ...
-
2019-7-29 22:39
- 新风口丨病原微生物宏基因组检测(mNGS)
-
目录《病原微生物宏基因组检测》1 宏基因组二代测序技术简介 1.1 宏基因组学发展历程 1.2 宏基因组二代测序技术mNGS检测病源微生物过程 1.3 mNGS与现有技术比较2 mNGS在临床中的应用 2.1 在新发传染病疫情中的应 ...
-
2019-7-26 23:13
- 辅助生殖行业研究
-
目录《辅助生殖行业研究》1 不孕不育概述2 辅助生殖技术分类 2.1人工授精(AI) 2.2配子移植GI 2.3体外受精-胚胎移植 IVF-ET及其衍生技术3 辅助生殖的国内市场机会分析 3.1不孕不育的流行病分析 3.2市场规模分 ...
-
2019-7-26 11:04
- IVD四巨头2019半年报抢先看!下个风口在哪里?
-
今日,随着罗氏Q2财报的发布,IVD Top4 2019年上半年财报全部出炉。2019上半年排名未变,诊断业务罗氏第一,雅培第二,丹纳赫第三,西门子医疗第四。罗氏:“流水的巨头,铁打的罗氏”,其连续7年“盘踞”IVD榜首! ...
-
2019-7-25 23:56
- 微流控技术行业研究
-
目录《微流控技术行业研究》1 简介2 微流控技术的提出和发展简史3 微流控技术环节4 微流控芯片应用场景5 微流控芯片技术优势6 问题7 市场前景8 公司案例《临床前CRO行业研究》1 医药行业发展催生CRO这一新兴行业2 市 ...
-
2019-7-25 00:00
- 深圳:医疗器械产业规模增长迅速
-
作为我国医疗器械产业发源地,深圳市是我国医疗器械行业的重要产业集群区域。呈现出医疗器械产业规模增长迅速、企业数量不断走高、高附加值企业占比较大、产品种类齐全、在国外市场表现活跃等特点。产业链深圳市医疗 ...
-
2019-7-23 09:34
- 业界精英集体发声,预测分子诊断行业未来
-
2019年7月17日-18日,“第六届中国IVD产业投资与并购CEO论坛”在杭州召开。论坛聚集了来自IVD行业的领军企业、科研机构以及投资机构等的创始人和高管们,从不同维度、不同角度全方位分析了IVD产业的未来发展。会议精 ...
-
2019-7-19 09:06
- 流式细胞仪市场生机勃勃,国内厂家仍然“大有可为”
-
导语流式细胞仪是细胞治疗领域中重要的研发依托。CAR-T作为目前最有前景也是最热门的肿瘤治疗方式之一。未来随着更多靶点的发现和作用机制的明晰,以及相关临床试验的开展,CAR-T在实体瘤中的应用将具有更广阔的发展 ...
-
2019-7-17 00:00
- 2019年中国POCT行业白皮书丨一盒CRP, 半部检验史
-
POCT作为体外诊断行业的一个重要分支近年来得到了快速的发展,目前行业平均增速超过25%,国产品牌占据30%-40%的国内市场份额。历史⊙1995年POCT概念及技术引入中国;2007年中国首部POCT专著《即时检验》出版;⊙2007 ...
-
2019-7-15 08:24
- 新技术,新市场:引领POCT行业的两个超预期
-
POCT检测是IVD行业中增长最快的子领域,在急救、危重病抢救及其他需要快速诊断的场景中尤其具备极高的适用性。本报告中我们对POCT行业在基层市场和急诊市场的市场潜力进行了详细测算,预计分级诊疗和五大急救中心建 ...
-
2019-7-12 08:46
关闭 官方推荐
/3