立即注册找回密码

QQ登录

只需一步,快速开始

微信登录

微信扫一扫,快速登录

搜索
小桔灯网 门户 资讯中心 企业动态 查看内容

金域医学:拟1.5亿-2亿回购股份员工激励!

2026-4-14 14:24| 编辑: 鹏哥| 查看: 138| 评论: 0|来源: 金域医学、IVD温度纪

摘要: 员工能否把握机会,值得期待。

这次计划花1.5亿-2亿给员工持股激励 

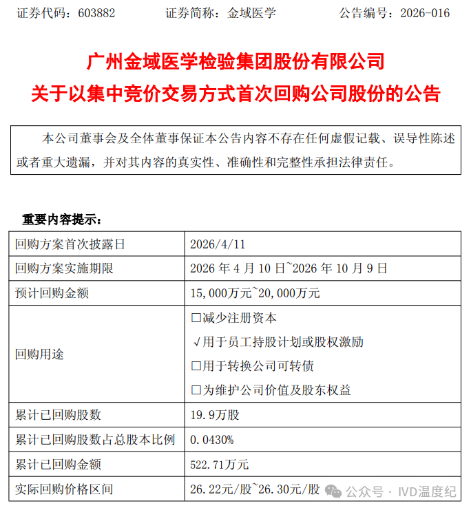
先看看公告的情况:根据公告,金域医学在4月11日披露了回购方案。

然后在4月13日,通过集中竞价交易方式首次回购公司股份合计19.9万股,回购成交的最高价为 26.30 元/股,最低价为26.22元/股,已支付的总金额为人民币 522.71万元。 

图片

公告的回购用途写得很清晰是用于员工持股计划或者股权激励。

反正就是金域医学打算半年内花1.5亿到2亿回购公司的股票,以后用来给员工持股激励的,目前已经实施了第一次回购。内部就等着公司分钱的好消息吧(羡慕!) 

你们是不是又要说,金域医学明明都在连续亏钱,可是还是不断分红现在又要给员工持股?

亏损是亏损,有钱也是真有钱

是的,这几年金域医学在经营上的压力应该说还是很大的,这几年营收不断下滑,净利润也连续亏损:

图片

其2025年业绩预告页依然还是亏:

图片

但是大家不要忘了,金域医学其实还是有钱的,人家家底还是很厚实的,截止到2025年的九月底,货币资金还有大概24亿多呢。

数数多次股权激励

当然了,熟悉金域医学的同行也知道,这不是金域医学第一次给员工持股分钱,在当年股价飙涨的时候,持股的员工估计是内心很激动的吧。

根据公开信息,金域医学在2017年公司上市前,已设立了三个员工持股平台:鑫镘域、圣铂域及锐致,是对创业元老和核心员工的早期激励方式,截至2022年8月,这三家平台合计持有公司17%的股份(约7917.7万股),在解禁后平台有减持动作,如在2022年8月,曾公告计划减持不超过总股本的3.80%。这部分的解禁,2022年的股价,大家可以想象到底有多少钱! 

另外,金域医学自上市以来,2019年推行过第一轮正式的股票期权激励计划,当时给45人股票657万股。截止目前,行权条件均顺利达成,但期间因部分激励对象离职,最终37人进入第四期行权,累计行权约613.55万股。 

随后又在2020年公告了股权激励计划,这次对象157 人,授予股票期权 700 万份

在2021年又一次公告了股权激励计划,这次激励计划拟向233 激励对象授予 700 万份股票期权。

但是,由于种种原因(大家都能猜到的),2020年和2021年的股权激励计划实施并不顺利:

2020年股票期权激励计划已获授但尚未行权的股票期权合计516.11万份,注销 了!

2021 年股票期权激励计划已获授但尚未行权的股票期权合计700 万份,全部注销!

这几轮激励下来,确实有人拿到了大钱,但是看起来可能也有人是一分钱都没拿到的。

那这一次,金域医学计划给大家再次股权激励,希望大家都能把握住了!

声明:
1、凡本网注明“来源:小桔灯网”的所有作品,均为本网合法拥有版权或有权使用的作品,转载需联系授权。
2、凡本网注明“来源:XXX(非小桔灯网)”的作品,均转载自其它媒体,转载目的在于传递更多信息,并不代表本网赞同其观点和对其真实性负责。其版权归原作者所有,如有侵权请联系删除。
3、所有再转载者需自行获得原作者授权并注明来源。

最新评论

关闭

官方推荐 上一条 /3 下一条

客服中心 搜索 洽谈合作
返回顶部