立即注册找回密码

QQ登录

只需一步,快速开始

微信登录

微信扫一扫,快速登录

搜索
小桔灯网 门户 资讯中心 疾控防疫 查看内容

【文献速递】中国细菌抗微生物药物耐药性负担:1990-2021年系统分析及2050年预测

2025-11-6 14:05| 编辑: 沙糖桔| 查看: 1009| 评论: 0|来源: 血流感染细菌监测BRICS

摘要: 我国AMR导至的败血症和细菌感染死亡数将持续上升


【研究背景】

抗微生物药物耐药性(Antimicrobial resistance, AMR)已成为一项重大的全球公共卫生危机,对人类健康和社会发展造成严重威胁。据报道,2019年全球AMR直接导至127万人死亡,其中我国占14.5万。中国作为全球最大抗生素生产与消费国,虽建立许多耐药监测网络,但缺少对全国AMR疾病负担的动态评估,缺少根据年龄分层趋势、病原体-药物组合贡献及长期预测对AMR进行系统分析。


【研究目的】

本研究旨在系统评估1990—2021年中国细菌AMR负担,并预测截至2050年的AMR发展趋势,为AMR控制和政策制定提供重要建议。


【研究方法】

收集2021年全球疾病负担数据库中1990-2021年12种感染综合征、64 种病原体(包括22种AMR相关病原体)和84种病原体-药物组合的AMR数据。在和AMR相关以及归因于AMR的双反事实情景(two counterfactual scenarios)下,采用死亡和残疾调整后的生命年(Deaths and disability-adjusted life years,DALYs)量化AMR负担。利用连接点回归分析评估趋势,并使用自回归综合移动平均方法对截至2050年的AMR发展进行建模预测。


研究结果

2021年中国不同感染综合征的死亡病例情况


我国AMR负担的年龄和性别差异

1

在感染综合征中,血流感染(bloodstream infections)是致死率最高的综合征,其次是下呼吸道感染和腹腔感染。

2

年龄层面:伤寒和性传播感染主要影响10岁以下人群,而其他综合征(如血流感染)在70岁以上人群中死亡率最高。

3

性别层面:除尿路感染外,男性在所有综合征中的死亡率均高于女性。

    2021年中国不同感染综合征按年龄和性别分层的死亡人数情况



01

如图提示血流感染是AMR相关死亡的主要驱动因素,且老年人群(≥70岁)面临更高的感染风险,未来需加强针对高危综合征(如血流感染)和老年群体的监测和干预。

研究结果

2021年中国的AMR负担情况


本研究对AMR负担分析按综合征和病原体分类

1

在综合征层面,排名前三的依次为血流感染、下呼吸道感染和腹腔感染,占AMR总死亡的90.4%(图2A),DALYs的84.9%(图2B)

2

在病原体层面,金黄色葡萄球菌(S. aureus)、肺炎链球菌(S. pneumoniae)、鲍曼不动杆菌(A. baumannii)是AMR归因死亡率排名前三的病原体,造成超2万例死亡患者,DALYs损失超50万(图2D)。

02

2021年中国AMR的直接归因负担和相关负担情况

研究结果

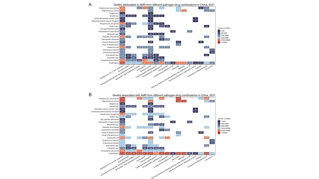
2021年中国病原体-药物组合的AMR负担分析

图3显示,耐甲氧西林金黄色葡萄球菌、碳青霉烯耐药肺炎链球菌和碳青霉烯耐药鲍曼不动杆菌直接归因死亡超1万人,是致死率最高的耐药组合(图3A)。大环内酯耐药肺炎链球菌、大环内酯耐药金黄色葡萄球菌和MRSA的相关死亡超11万人(图3B)。这警示未来需优先监管这些高致死率的耐药病原体,并进一步防止相关抗生素(如碳青霉烯类)滥用。


03

2021年导至我国AMR直接归因死亡和相关死亡的病原体-药物组合

研究结果

1990–2021年我国相关病原体的AMR负担变化趋势

我国AMR导至的败血症和细菌感染死亡数于1990-2007年呈下降趋势,但2007年后小幅上升;AMR相关死亡同步增加(图4A)。我国5岁以下儿童AMR负担显著下降(如DALYs减少),恰恰相反,≥45岁成人负担激增,这主要和金黄色葡萄球菌(S. aureus)和大肠埃希菌(E. coli)有关(图4B, 4C)。需要指出的是,儿童负担下降得益于疫苗(如肺炎链球菌疫苗),未来仍需强化儿童预防。此外,应重点关注成人(尤其≥45岁)优化慢性病管理和抗生素使用。

04

1990–2021年我国AMR负担的时间趋势和年龄分布特征

研究结果

预测2022-2050年中国AMR的发展趋势

本研究预测我国AMR导至的败血症和细菌感染死亡数将持续上升(图5A),2050年AMR相关死亡预计达769,432人(图5B)。尽管死亡率比例下降(如AMR归因死亡比例从2.0%降至0.9%),但绝对死亡数预计仍会增加(图5C, 5D)。这警示AMR仍是长期公共卫生威胁,需全面落实One Health策略(如环境抗生素管控和成人疫苗接种)缓解AMR引发的风险。

05

ARIMA模型对2022-2050年我国AMR负担变化情况的预测结果

【研究结论】

中国AMR负担呈现“年龄转移”(儿童下降、成人上升)的特点,血流感染是AMR最严重的感染综合征,关键病原体包括MRSA、CRAB、碳青霉烯类耐药肺炎链球菌以及氟喹诺酮耐药大肠埃希菌等。预计到2050年,AMR导至的绝对死亡人数仍会持续增长,因此,急需结合我国AMR的现状和变化规律,制定靶向干预措施,如优先控制高耐药病原体组合和强化老龄人群管理等策略,遏制AMR发展。



原文

  点击下方“阅读原文”阅读全文




声明:
1、凡本网注明“来源:小桔灯网”的所有作品,均为本网合法拥有版权或有权使用的作品,转载需联系授权。
2、凡本网注明“来源:XXX(非小桔灯网)”的作品,均转载自其它媒体,转载目的在于传递更多信息,并不代表本网赞同其观点和对其真实性负责。其版权归原作者所有,如有侵权请联系删除。
3、所有再转载者需自行获得原作者授权并注明来源。

最新评论

关闭

官方推荐 上一条 /3 下一条

客服中心 搜索 官方QQ群 洽谈合作
返回顶部