立即注册找回密码

QQ登录

只需一步,快速开始

微信登录

微信扫一扫,快速登录

搜索
小桔灯网 门户 资讯中心 检验前沿 查看内容

ICL,集采来了!

2025-4-23 13:34| 编辑: 沙糖桔| 查看: 2107| 评论: 0|来源: 数智检验医学

摘要: 样本外送也开始集采了!



样本外送也开始集采了!



4月9日,浙江省医保局发布《关于进一步加强医药集中带量采购全流程管理的通知》(下称《通知》。



重点包括:


1、加强集中带量采购与DRG支付改革协同


做好集采结余留用政策与支付方式改革激励约束机制的衔接,综合体现对医疗机构采购和使用中选药品和耗材的正向激励,建立DRG分组与集采品种价格联动的动态调整机制,形成改革闭环。各级医保部门要推进DRG支付改革选代升级,动态调整点数,将集采报量准确率、约定采购量完成率(如中选产品使用占比)等纳入DRG绩效考核体系,与医保基金拔付等挂钩。


2、对集采执行情况开展动态监测


健全省、市、县三级采购监测体系,依托智慧医保系统,提升对集采执行情况的信息化监测能力,动态监测每个采购品种、每家医疗机构的采购进度、采购量占比、资金结算、可替代品种采购等情况,重点对中选产品采购进度低于序时进度、非中选产品采购量占比过高、供应配送出现异常、资金结算不及时的通过系统自动示警,做到提前发现、主动预警,并通过提醒、约谈、告诫等方式督促相关责任主体限期整改。


3、鼓励健全多方联动采购机制


鼓励医疗机构发挥药械采购主体作用,允许在省平台挂网价格基础上与医药企业开展议价,并严格执行“零差率”销售。推动未纳入集中带量采购范围的药品和医用耗材,以专科医院联合采购、医疗联合体采购、自愿组成采购联盟采购等形式开展组团采购,指导省级医疗机构和杭州市、宁波市先行开展试点。探索开展无创产前基因检测等第三方检验检测服务集中带量采购。


这是继江苏以后,又一省开始探索第三方检测服务集采模式。



江苏基因检测服务集采已执行




2024年12月,江苏医保局发布《江苏省医疗保障局江苏省卫生健康委员会 关于做好无创产前基因检测服务带量采购中选结果执行工作的通知》,于2025年1月1日起执行本次无创产前基因检测服务带量采购中选结果,执行期暂定为2年。

本次集采共有江苏省内17家产前诊断医疗机构和10家第三方医学检验机构参与并中选,实现无创产前基因检测费用降低约50%。

集采前,江苏无创产前基因检测项目收费为每人份1200元(含基因检测服务费用和医疗机构出具诊断报告费用)。集采后,无创产前基因检测服务的中选价格为每人份370—500元。

执行方面,根据《通知》, 本次无创产前基因检测服务带量采购中选结果予以单独收费,收费价格包含样本采集、样本转运、样本处理、文库构建、上机检测、校标质控等检测环节所有服务和耗材费用。

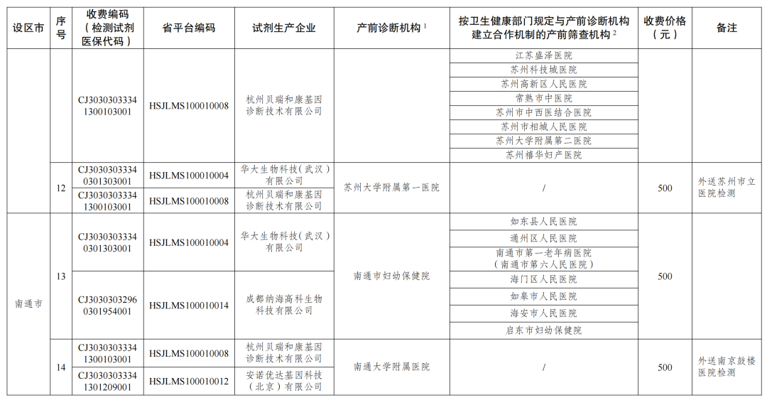
具体价格如下:

无创产前基因检测按照“检测服务+诊断服务”方式收取费用,诊断服务最高政府指导价为60元/次,检测服务按集采中选结果执行,单次收费最高不超过560元。医疗机构出具诊断报告时,不得再加收诊察费。省内产前诊断机构以及符合卫生健康部门规定与产前诊断机构建立合作机制的产前筛查机构,应规范开展无创产前基因检测服务并收取费用。

此外,将无创产前基因检测的检测服务和诊断服务暂纳入医保乙类支付范围,实行门诊按项目单独支付,医保基金支付上限为430元(含检测服务和诊断服务费用),参保人员个人先行自付比例不高于10%,超过支付上限部分纳入个人自付统计口径。职工医保和居民医保除先行自付部分外,统筹基金分别按80%和70%予以支付。



为什么从NIPT开始?





基因检测项目自有其特殊性。

无创基因检测试剂需与特定型号的测序仪配套使用,即“专机专用”,而后者价格动辄上百万元,医院难以配齐所有测序仪。如以检测试剂为集采对象,未中选试剂对应测序仪的医疗机构将无法开展检测。

为破解这一难题,江苏此次集采由传统的“产品集采”转变为“服务集采”,以基因检测服务为集采对象,开展检测的医疗机构和第三方医学检验机构作为参与主体自主确定检测设备和试剂,降低检测环节成本,最终通过竞争降低检测服务价格。

基因检测的主要场景包括传染病诊断、生殖健康、肿瘤早筛、伴随诊断及消费级基因。

无创产前基因检测服务是预防新生儿出生缺陷的一项检查,可以筛查唐氏综合征(T21)、爱德华综合征(T18)、帕套综合征(T13)三大染色体疾病。与传统的穿刺等筛查方法相比,无创产前基因检测服务有无创伤性、检出率高、检测周期短等优点。

伴随集采扩围,无创产前基因检测市场也面临降价。

此前,河北省卫健委曾对NIPT检测服务统一组织政府采购,按照全省2024年-2025年检测总量不超过80万例,对检测服务单价进行竞争性磋商,项目预算28160万元。最终中标价格为345元。

而在江苏首开无创产前基因检测集采后,预计其他地区也可能会有新动作。

市场端,华大基因和贝瑞基因较早入局无创产前基因检测(NIPT)领域,约占70%左右市场份额。国内还有安诺优达、达安基因、迪安诊断、贝康医疗、博奥生物等企业布局NIPT。

对于NIPT集采,华大基因此前表示,江苏的NIPT集采具有示范作用,预计将成为未来NIPT推广的核心渠道和模式。华大基因表示,通过政府集采,公司将进一步加大和巩固在生育健康领域的核心竞争力。

据动脉网数据,NIPT在高龄产妇群体中渗透率约为65%,在非高龄产妇中的渗透率约为35%,整体平均渗透率约为40%。后续市场规模扩张的动力主要来自于渗透率的提高。

长期来看,NIPT渗透率有望提升。不过眼下,NIPT市场首先需要经受一波降价考验。



国家医保局撰文介绍




2月11日,国家医保局发表题为《无创产前基因检测服务集采降低生育费用 助力生育友好社会建设》的专题文章,介绍江苏基因检测服务集采情况。

文章介绍,与以往集采不同,本次集采后,全省所有产前诊断医疗机构和产前筛查医疗机构,只能从中选医疗机构或中选第三方医学检验机构中选择合作检测单位,且收费价格不得高于合作单位的中选价格,因此中选单位的检测能力显得尤为重要。

从中选情况看,江苏省内具备无创产前基因检测资质和能力的17家医疗机构全部参与且全部中选,国内无创产前基因检测细分领域排名靠前的第三方检验机构全部参与且全部中选,中选单位年度检测能力超过220万人份,约为全省医疗机构所报检测需求量的11倍,可有效满足全省无创产前基因检测需求。

参与本次集采谈判的苏州大学附属第一医院检验科专家表示:“这次无创产前基因检测服务集采,是对耗材集采模式的创新,通过以检测服务集采代替具体产品集采,突破检测试剂与设备‘专机专用’的壁垒,避免试剂与设备不配套导至的集采‘落地难’问题,为试剂集采提供了新模式新路径。”

声明:
1、凡本网注明“来源:小桔灯网”的所有作品,均为本网合法拥有版权或有权使用的作品,转载需联系授权。
2、凡本网注明“来源:XXX(非小桔灯网)”的作品,均转载自其它媒体,转载目的在于传递更多信息,并不代表本网赞同其观点和对其真实性负责。其版权归原作者所有,如有侵权请联系删除。
3、所有再转载者需自行获得原作者授权并注明来源。

最新评论

关闭

官方推荐 上一条 /3 下一条

客服中心 搜索 官方QQ群 洽谈合作
返回顶部