立即注册找回密码

QQ登录

只需一步,快速开始

微信登录

微信扫一扫,快速登录

搜索
小桔灯网 门户 资讯中心 企业动态 查看内容

中美贸易战,珀金埃尔默中国再回应:不调价,更支持!

2025-4-15 14:22| 编辑: 鹏哥| 查看: 1576| 评论: 0|来源: 珀金埃尔默公众号

摘要: 我们将持续优化服务,提升对您的支持

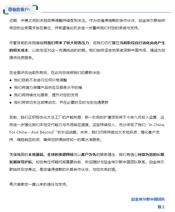
4月14日,珀金埃尔默在其公众号再次发表承诺“不调价,更支持”,承诺中提到:

“在全面评估当前形势后,在此向您说明我们的最新决定:

●  我们目前不会进行任何价格调整

●  我们将竭力保障产品供应及服务水平的稳

●  我们将持续优化服务,提升对您的支持

●  我们将密切关注政策动态,并在必要时及时与您沟通更新”


以下为原文:
图片
声明:
1、凡本网注明“来源:小桔灯网”的所有作品,均为本网合法拥有版权或有权使用的作品,转载需联系授权。
2、凡本网注明“来源:XXX(非小桔灯网)”的作品,均转载自其它媒体,转载目的在于传递更多信息,并不代表本网赞同其观点和对其真实性负责。其版权归原作者所有,如有侵权请联系删除。
3、所有再转载者需自行获得原作者授权并注明来源。

最新评论

关闭

官方推荐 上一条 /3 下一条

客服中心 搜索 官方QQ群 洽谈合作
返回顶部