立即注册找回密码

QQ登录

只需一步,快速开始

微信登录

微信扫一扫,快速登录

搜索
小桔灯网 门户 资讯中心 企业动态 查看内容

热景生物大股东转让大笔股份!

2024-9-9 10:53| 编辑: 鹏哥| 查看: 1236| 评论: 0|来源: 企业公告

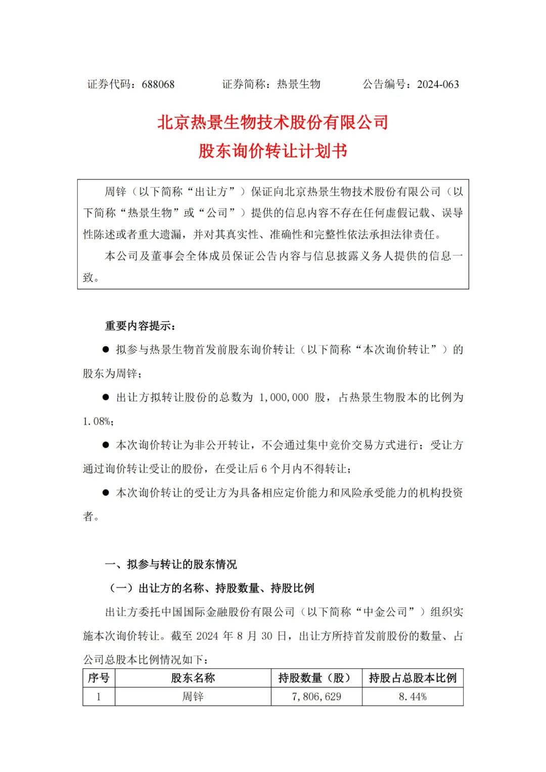
摘要: 截至2024年8月30日,周锌持首发前股份的数量、占公司总股本比为8.44%。

9月6日晚间,热景生物发布公告称,公司股东周锌委托中国国际金融股份有限公司组织实施本次询价转让,拟转让股份的总数为100万股,占热景生物股本的比例为1.08%,转让原因为自身资金需求。

按照9月6日收盘股价24.83元/股,折现价为2483万元截至8月30日,周锌持有热景生物股份比例为8.44%。

图片

以下为热景生物发布公告详情:

图片图片图片图片

声明:
1、凡本网注明“来源:小桔灯网”的所有作品,均为本网合法拥有版权或有权使用的作品,转载需联系授权。
2、凡本网注明“来源:XXX(非小桔灯网)”的作品,均转载自其它媒体,转载目的在于传递更多信息,并不代表本网赞同其观点和对其真实性负责。其版权归原作者所有,如有侵权请联系删除。
3、所有再转载者需自行获得原作者授权并注明来源。

最新评论

关闭

官方推荐 上一条 /3 下一条

客服中心 搜索 官方QQ群 洽谈合作
返回顶部