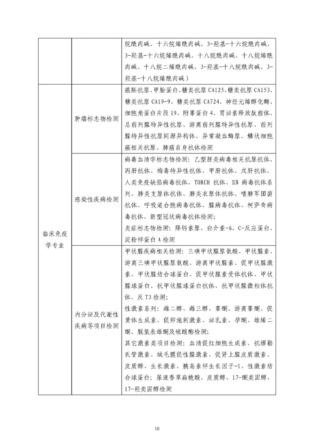
| 2022年11月,国家卫生健康委办公厅发布关于印发国家检验医学中心设置标准的通知,并制定了《国家检验医学中心设置标准》,国家检验医学中心应当具备重大疾病以及疑难病与危重症和突发传染病诊疗相关检验能力,具备辐射和指导基层检验服务能力和水平提高的能力,以及未来3年,国家检验医学中心开展的必备检验项目清单(见附表)。在必备检验项目清单中,共设置了5个专业(临床血液及体液学专业、临床生物化学专业、临床免疫学专业、临床微生物学专业、临床细胞分子遗传学检验)和26个分类。 





|
声明:
1、凡本网注明“来源:小桔灯网”的所有作品,均为本网合法拥有版权或有权使用的作品,转载需联系授权。
2、凡本网注明“来源:XXX(非小桔灯网)”的作品,均转载自其它媒体,转载目的在于传递更多信息,并不代表本网赞同其观点和对其真实性负责。其版权归原作者所有,如有侵权请联系删除。
3、所有再转载者需自行获得原作者授权并注明来源。