立即注册找回密码

QQ登录

只需一步,快速开始

微信登录

微信扫一扫,快速登录

搜索
小桔灯网 门户 资讯中心 市场观察 查看内容

中国PCR基因扩增仪市场研究报告

2020-5-16 12:07| 编辑: 小桔灯网| 查看: 4760| 评论: 0|来源: 基业常青经济研究院

摘要: 导读《中国PCR基因扩增仪市场调研报告》包括PCR基因扩增仪原理、分类、发展趋势、市场前瞻、主流产品盘点、用户单位性质分布、PCR仪品牌及品类分布、政府采购行为分析、价格分布等内容。PCR仪作为基因扩增分析的首选 ...


导读

《中国PCR基因扩增仪市场调研报告》包括PCR基因扩增仪原理、分类、发展趋势、市场前瞻、主流产品盘点、用户单位性质分布、PCR仪品牌及品类分布、政府采购行为分析、价格分布等内容。


PCR仪作为基因扩增分析的首选仪器设备,被广泛应用在生命科学研究、生化分析、临床诊断、药物分析、法医鉴定和疫情快速检验等领域中。


PCR仪依据的是一种名为聚合酶链式反应(Polymerase Chain Reaction,简称PCR)的生化技术。回顾分子生物学的发展历程,PCR 技术的发明和普及无疑是最重要的篇章之一。1989年,美国《Science》杂志列PCR技术为十余项重大科学发明之首。1993年,由于PCR技术在理论和应用上的跨时代意义,其发明人Mullis等因此项技术获诺贝尔化学奖。


为了解近年来PCR基因扩增仪的技术发展趋势、市场行情、PCR仪各品牌市场占有量及重点应用领域等,来为PCR仪相关从业者提供参考或者指导意见。





1 PCR诊断简捷精准,产品过审数量占分子诊断高达93%


1.1 PCR技术灵敏、简便、快捷,二代技术发展为主流诊断平台

PCR(聚合酶链式反应)是一种用于放大扩增特定DNA片段的分子生物学技术,其技术原理以DNA双链结构为基础,利用DNA在体外高温时变性分解成单链,低温时引物与单链结合,在DNA聚合酶作用及适宜的温度下合成互补链,达到体外复制的目的。PCR反应灵敏度高,靶细胞检出率可达1/100万,病毒检测灵敏度≥3RFU,最小细菌检出率为3个细菌;检测样本纯度要求低,仅需DNA粗提取;扩增反应在2-4小时内完成,使用简便、快捷。

自20世纪90年代以来,PCR技术在临床领域开始广泛应用,是目前国内应用最为广泛的分子诊断技术平台。对比其他可选技术来看,PCR已经成为许多临床诊断的“金标准”,具有灵敏度高、特异性好、及时方便等优点,广泛应用于感染性疾病病原体检测、肿瘤基因检测、血筛、遗传病基因检测等多个领域

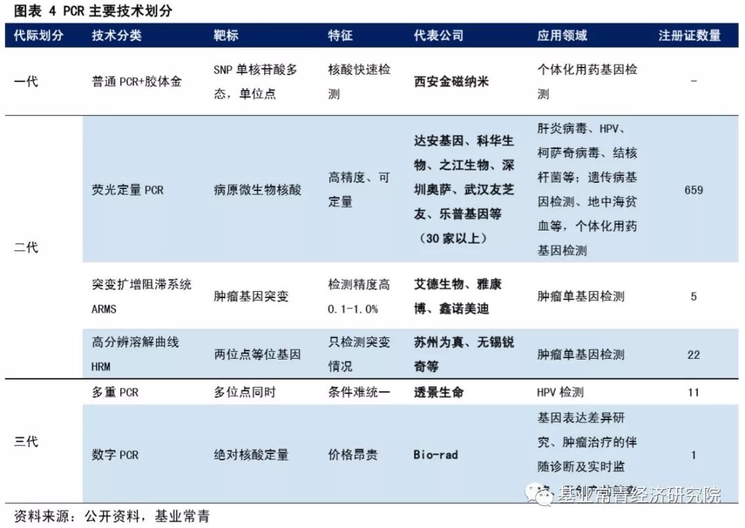
1985年穆勒发明PCR技术,几十年来不断更新迭代经历了从第一代定性PCR到第二代荧光定量PCR,再到第三代数字PCR的三个发展时代,在这过程中还形成了ARMS法、HRM法等分化技术。目前二代技术为主流应用平台,其高精度、可定量的特征推动了产品在临床的应用。截止到2018年9月,CFDA已经批准659份荧光定量PCR产品注册证,占PCR类产品获批注册证的78.64%。三代技术主要为多重PCR、数字PCR产品,该类产品可进行核酸决定定量,但是在应用场景上尚在探索阶段。

从各代技术生命周期来看,第一代定性PCR,现已基本被市场淘汰,进入衰退期;第二代荧光定量PCR,是目前PCR技术的主流,已具备良好的临床基础,正处于成长期过渡至成熟期阶段,市场增速在15%-20%之间;以荧光定量为基础的ARMS、HRM等分化技术,现在正处于成长期,市场增速在20%以上;第三代数字PCR是最先进技术及未来发展方向,目前临床应用尚未成熟,处于导入期,市场增速约在10%-15%之间。


1.2 监管与激励并举,PCR产品审批数量达838份,占分子诊断比例93%

随着相关部门对临床实验室的规范管理、PCR技术的大力推广、高新技术PCR产品的产业化推进,以及下游市场需求的释放,PCR市场实现放量扩张,在产业升级的浪潮中稳步前行

医疗监督部门积极扶持PCR临床产品审批, 国内PCR产品占分子诊断产品比例93%,远超美国已获批件的PCR产品的50%占比比例。截至201712月,美国FDA批准的临床诊断产品中,PCR技术产品数量最多,占比50%。截至20183月,CFDA批准898款分子诊断产品,其中PCR技术产品有838份批件,占比高达93%

根据不完全统计,截至2018年9月,CFDA已经批准838份PCR产品注册证,其中病毒性肝炎、性病类、优生优育类疾病检测为主要应用领域。感染性肝炎注册证数量有118份,其中乙型肝炎病毒基因分型检测试剂盒注册数量有81份;性病类注册证数量有230份,其中HPV人乳头瘤病毒检测试剂盒注册证批件数量有108份;优生优育类注册证数量有140份;肿瘤检测类有75份。




2 PCR临床需求稳步增长,预计2021年市场规模达到53.4亿元

声明:
1、凡本网注明“来源:小桔灯网”的所有作品,均为本网合法拥有版权或有权使用的作品,转载需联系授权。
2、凡本网注明“来源:XXX(非小桔灯网)”的作品,均转载自其它媒体,转载目的在于传递更多信息,并不代表本网赞同其观点和对其真实性负责。其版权归原作者所有,如有侵权请联系删除。
3、所有再转载者需自行获得原作者授权并注明来源。

最新评论

关闭

官方推荐 上一条 /3 下一条

客服中心 搜索 洽谈合作