立即注册找回密码

QQ登录

只需一步,快速开始

微信登录

微信扫一扫,快速登录

搜索

图文播报

查看: 261|回复: 0

[分享] Nature | 颠覆传统认知:星形胶质细胞在长期记忆中的核心作用|MCE

[复制链接]
发表于 2026-2-9 11:07 | 显示全部楼层 |阅读模式

登陆有奖并可浏览互动!

您需要 登录 才可以下载或查看,没有账号?立即注册 微信登录

×
本帖最后由 mce 于 2026-2-9 11:08 编辑


Section.01
Nature 新突破


长久以来,神经科学领域将记忆研究的焦点几乎完全放在神经元上。神经元之间的连接和可塑性变化被认为是记忆存储的物理基础。而星形胶质细胞——大脑中最丰富的胶质细胞类型——主要被视为神经元的支持系统:它们负责营养供应、代谢废物清除以及维持离子平衡。
然而,Dewa、Kaseda、Kuwahara 及其团队的最新研究揭示了一个令人震惊的事实:星形胶质细胞能够形成持续多天的、高度稳定的“细胞集群”,这种集群的存在对于将短期记忆转化为长期记忆至关重要。这一发现不仅挑战了主流神经科学理论,也为理解记忆机制打开了全新视角。

全脑 "Fos 标记 + 成像" :识别行为相关星形胶质细胞群体

研究团队首先开发并使用了一种“全脑 Fos 标记 + 成像”的新方法 —— Fos 是一种经典的“活动标记(Activity marker)”,神经元在被激活后会表达 Fos;这一次,研究者让系统只“捕捉星形胶质细胞中的 Fos”,而忽略神经元。这样,他们就能在小鼠经历某段行为(如学习、恐惧条件反射)后,识别哪些星形胶质细胞被真正“唤醒/动员”过。
他们把小鼠放入一个笼子里,对笼子做恐惧条件反射训练(类似把某个环境和不愉快体验关联起来)。然后,过了一天,再把小鼠放回笼子查看它们的反应 —— 这是“回忆/复现(Recall)”阶段。与此同时,团队通过荧光成像观察星形胶质细胞的 Fos 表达情况。
结果令人惊讶:在最初“学习 + 条件反射”时,星形胶质细胞 中几乎没有 Fos 表达。可是一旦进入“回忆”阶段 —— 即使几天后 —— 大量星形胶质细胞被激活(Fos⁺)。尤其是在与记忆密切相关的脑区(比如负责情绪和恐惧记忆的杏仁核),这种星形胶质细胞的激活尤为明显。


4_gcA1w64MgxkBUbbUfia9ianHp8lDZw.png


图 1. 行为阶段特异性的全脑星形胶质细胞 Fos 集合体图谱绘制[1]。
a. 恐惧条件反射训练及回忆测试 fos 表达量变化测试流程;b. 不同处理方式下,学习和记忆的区别;c. 用 Fos-mNG 星形胶质细胞对全脑、海马(HPC)、杏仁核和初级视觉皮层(VISp)进行 3D 渲染。


Section.02
机制探究:
星形胶质细胞与记忆


1. "初次经历 + 情绪刺激" 触发星形胶质细胞的状态重塑


当小鼠经历恐惧/情绪强烈的经历时,星形胶质细胞会缓慢进入一种新的“状态”:它们开始上调肾上腺素受体(包括 α-和 β-受体)。也就是说,这是一种分子层面的“标记/标记化”,让这些星形胶质细胞与普通星形胶质细胞区别开来。这个变化是缓慢发生的,并能维持至少几天。

2. "再回忆+肾上腺素释放+记忆痕迹激活"→ Fos 激活 &  IGFBP2


当小鼠再次进入那个与其恐惧体验相关的环境时,其神经元 engram 被激活,同时,大脑也释放肾上腺素。这两条信号恰好在先前被“标记”的星形胶质细胞上汇合。结果,这些星形胶质细胞被强烈激活 —— Fos 表达上升,同时启动下游信号,分泌一种叫 IGFBP2的分子。

8_O0esoDm1XhfKTeeJx03PxsKiagglBQ.png


图2. 神经信号的汇聚会引发星形胶质细胞中的 Fos 蛋白表达[1]。
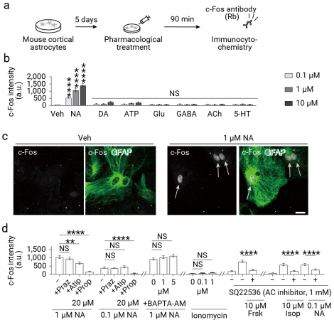
a. 药理学筛选示意图;b. Norepinephrine(NA)增加 GFAP+ 星形胶质细胞 c-Fos 强度;c. 图像显示 NA(1 μM)诱导的 c-Fos 升高;d. NA 诱导的 c-Fos 可通过抑制 β 受体或 cAMP而非 Ca2+ 活化而被阻断。


IGFBP2 可能参与调节神经元-胶质之间的可塑性与信号整合,是星形胶质细胞对记忆稳定化贡献的重要分子基础。
研究还通过药理学和遗传学方法破坏或增强星形胶质细胞信号通路 —— 结果显示,这直接影响记忆的稳定性和精确性。也就是说,这些星形胶质细胞的“再激活 + 分子输出”对记忆是否牢固和准确至关重要。

10_iaeA9NEIXhGSWLXKVQiaeopFVP98Ig.png


图 3. 星形胶质细胞 IGFBP2 在再巩固过程中稳定记忆[1]。
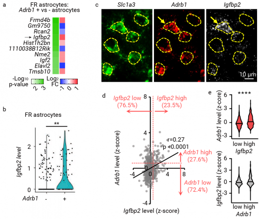
a. 通过比较 ADRB1 阳性和阴性星形胶质细胞的 p 值,排名前 10 位差异表达的候选基因。热图显示表达减少(蓝色)或增加(红色);b.小提琴图显示 ADRB1 阳性星形胶质细胞中 IGFBP2 富集;c. 在 FR LA/B 中表达 SLC1A3 的星形细胞中 Adrb1 和 Igfbp2 表达的 RNAscope 图像(箭头:高 Adrb1 和 Igfbp2 的星形胶质细胞)。d. GFBP2 和 Adrb1 水平的相关性。


Section.03
记忆稳定,
不只是神经元的事

传统观点认为,记忆巩固和长期稳定的主力是神经元 —— 它们通过反复激活、突触重塑、长时程增强(LTP)等机制,把一次经历“刻在”神经元之间的连接里。
但这次研究表明:神经元记忆痕迹+星形胶质细胞多日痕迹 = 更持久 / 精准 /可控的记忆。

未来可能:记忆与心理疾病


许多心理疾病(如 PTSD)与“情绪性记忆过于牢固/异常持久 / 过度泛化”有关。
研究团队就指出,这些发现或许为“选择性淡化 / 重塑特定记忆”提供了新靶点 —— 通过调控星形胶质细胞的肾上腺素信号、Fos 激活或 IGFBP2 分泌,有可能“弱化”过度坚固或不希望反复唤起的恐惧/创伤记忆,同时不损害其他正常记忆。

治疗潜力:靶向星形胶质细胞的 "记忆开关"


如果后续研究能确定星形胶质细胞 activation 的“门控机制”(哪些星形胶质细胞会被 primed、在什么时间窗内敏感、怎样最安全地开/关它们),那么未来或许可以设计“记忆调节药物 / 手段”:在不影响整体记忆结构的前提下,对特定不良记忆进行“软干预 / 减弱 / 重构”。
当然,这条路还很长。但这个发现已为“记忆治疗 — 神经胶质靶向”的全新思路提供了坚实基础。

Section.04
小结

“记忆”通常被认为是神经元之间的连接与重塑,如今胶质细胞尤其是星形胶质细胞备受关注。研究发现,星形胶质细胞能建立跨天的分子 trace,在回忆时会再次激活且与神经元记忆痕迹同步,其激活对记忆的“稳定性”和“准确性”很重要。这种机制可能与情绪记忆、心理创伤等有关,未来或成为治疗记忆障碍、情绪障碍、PTSD 的靶点。对我们来说,记忆相关问题或许不只是神经元的事,更像是由神经元、胶质、化学、时间、情绪构成的生态系统。未来,谈及“让记忆更稳固”或“选择性淡化痛苦记忆”,可能不再仅靠“神经元突触塑性”,而是要设计或调控星形胶质细胞的“记忆开关”。
参考文献:
[1] Dewa, Ki., Kaseda, K., Kuwahara, A. et al. The astrocytic ensemble acts as a multiday trace to stabilize memory. Nature (2025).

22_aydQloaicXA8AqeQnsEPPIZlBVGRzg.png


23_IEeYicW1XI5qe9fBicEFt3v4hnLNEg.png

24_eICKbbvxHicSH3vTqdIhibzD6jr6fw.png



楼主热帖
回复

使用道具 举报

发表回复

您需要登录后才可以回帖 登录 | 立即注册 微信登录

本版积分规则

关闭

官方推荐 上一条 /3 下一条

快速回复 返回列表 客服中心 搜索 洽谈合作
快速回复返回顶部 返回列表