医疗器械行业是一个高科技、高附加值、高增长的产业,对于提升国家的医疗水平和人民的健康福祉具有重要意义。随着我国医疗器械行业的不断发展和创新,越来越多的医疗器械公司开始把目光投向海外市场,寻求更广阔的发展空间和更多的商机。医疗器械出海不仅可以提升我国医疗器械行业的国际竞争力和影响力,也可以为我国的“一带一路”倡议和“健康中国”战略提供有力的支撑。通过出海带动国内医疗器械产业的发展,并促进产业升级和国际化进程的推进,进而帮助中国企业更好地融入全球化的产业发展趋势,增强企业的国际影响力和声誉度,提升中国品牌和中国智造在国际市场上的竞争力。
基于此,由天津市商务局指导,VB100、动脉网主办,天津经济技术开发区管理委员会支持的2023中国医疗器械出海大会将于6月30-7月1日在天津举办。本次大会聚焦医疗器械出口,以“出海贸易赋能”为核心,打造以中国企业为对象群体的,“一带一路”建设框架下集“国际贸易合作+医械产业交流+机构技术交流+企业产品展示”为一体的,具有世界影响力的品牌大会。

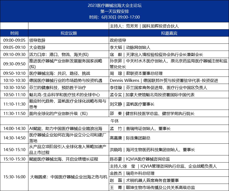
*按照嘉宾出席顺序排列,更多嘉宾持续确认中.......
2天医疗器械出海大会主论坛+2项医疗器械出海创新案例征集+1场出海项目推介会+1场医疗器械出海展示区+1场政企闭门会

2天医疗器械出海大会主论坛:
大会将站在全球化视野,对医疗器械创新升级、品牌出海、跨境贸易、国际化布局、团队建设管理等话题进行深入展开,围绕“政策沟通、贸易畅通、资金融通、民心相通”,邀请国内外前沿政策专家、前列的企业/机构领导、前瞻的投资人等嘉宾,开展为期两天的论坛活动。


备注:大会议程仅供参考,最终嘉宾及议题以现场为准
2大类医疗器械出海创新案例征集:
VB100、动脉网将发起第二届“医疗器械出海创新案例征集活动”,面向国内有海外市场布局的创新医疗器械企业以及器械出海服务机构展开征集评选。
评选立足医疗器械出海生态,从出海战略布局、出海赋能服务两个角度切入,重点考核参选单位所提交的出海案例在评审年度内的创新点、突出优点、取得的成绩、各参与方的角色分工与贡献,及该案例对于医疗器械出海的意义。
案例征集同期,组委会也将展开“2023医疗器械出海热门意向地调研”,从器械出海实操的视角出发,补充调研医疗器械企业国际贸易意向地,全面探究医疗器械出海的蓝海与未来。最终,2023医疗器械出海最佳战略布局案例及2023医疗器械出海最佳服务赋能服务案例将在7月1日的大会主论坛上做发表公布。
“两区”:医疗器械跨境出海展示区+海外使领馆专属洽谈区
医疗器械跨境出海展示区设置“创新出海展示”和“优秀赋能服务展示”两大分区,为国内医疗器械出海创新产品及高成长潜力公司提供集中进行品牌、产品、技术推广的平台,展示最新的产品成果,助力企业品牌塑造。展示类别涵盖体外诊断(IVD)试剂,高值耗材,家用医疗设备、牙科设备、镜片、核磁共振设备、显微镜相关零件等产品,以及国内外能为出海及拟出海企业提供各链条解决方案的园区、CRO/CDMO等第三方赋能服务企业。目前,展区已入驻艾昆纬(IQVIA)、海河生物、际连集团、美的茵、普瑞纯证、雅信诚医学、译塔翻译(不分先后,按音序排序)等赋能企业。
与此同时,为推动“走出去”工作做深做实,吹响海内外深度对接合作的冲锋号,实现发展共赢,此次活动特别为包括德国北威州国际商务署、芬兰国家商务促进局、 加拿大使馆魁北克投资署、以色列驻华大使馆、意大利对外贸易委员会等使领馆设置海外使领馆专属洽谈区,旨在为参会人员打造一个精准、高效、多元化的对接平台,助力企业在最短时间找到最合适的资源,打造全新对接体验。
本届预计到会观众将超过500人次,涵盖医疗健康领域创新企业、跨界巨头企业及产业链合作企业、投资机构等,精准覆盖医疗创投圈,全方位开放交流,链接全要素资源。
“两会”:医疗器械出海项目推介会+医疗器械政企闭门会
医疗器械出海项目推介会旨在为中国拟出海的优质企业项目提供一个公开展示的舞台,通过高质量演讲,全方位展示各自核心竞争力。推介会将邀请以一带一路为主,覆盖欧洲、美洲等多个国家及地区的大使馆代表,以及海外园区、经销商、医疗器械出海赋能平台、投资机构参与会议。与拟出海项目进行深入交流,聚焦最新医疗器械技术与成果,关注临床与企业需求,推动医疗器械的产学研医资合作及跨国合作。

天津经济技术开发区作为滨海新区外向型经济产业体量最大的区域,在一带一路、京津冀协同发展、自贸区建设、国家自主创新示范区建设等政策叠加中生物医药产业蓬勃发展,区域优势显著。为推动医疗器械贸易转型升级,助力外贸创新发展,筑巢引凤,将召开医疗器械政企合作闭门会,以“出海贸易赋能”为核心,开展权威性、预见性的先锋对话。加快探索天津经济技术开发区现有创新政策落地,在科技成果转化、人才聚集、产业促进、支持民营企业发展等方面赋能企业发展,打通国内国际两个市场,推动国家外贸转型升级基地高质量发展。

出海项目推介会、政企闭门会咨询:程女士


时间:6月30日-7月1日 09:00-17:00
地点:于家堡洲际酒店(天津市滨海新区新华路3360号)金鸿宴会厅1、2
交通信息:
距天津滨海国际机场48公里、距天津站51公里、距天津滨海西站14公里
推荐路线:
【乘坐飞机】
天津滨海国际机场 - 天津于家堡洲际酒店,打车距离约48公里,行程约50分钟
【乘坐高铁】
天津站 - 天津于家堡洲际酒店,城际高铁到滨海站,51公里,约30分钟,费用12元,步行至于家堡洲际酒店,约10分钟
滨海站 - 天津于家堡洲际酒店,步行800米,约13分钟
停车信息:
会场地下停车场,车位先到先得,会场门口将会张贴停车二维码,客人扫码离店免费停车。
参会签到:
1、签到时间:08:00-09:00
2、签到方式:购票成功后,观众到会场签到处,使用微信扫码签到,即可入场参会。
3、温馨提示:由于参会人数较多,请提前30分钟签到。每日先到者将获得神秘礼物,数量有限,先到先得。
住宿推荐:
1、天津于家堡洲际酒店(会议酒店)
地址:天津市滨海新区新华路3360号
订房热线:预订部 022-5986 8888
(报“医疗出海”享受大会专属优惠:650元/晚含单早,700元/晚 含双早 大床、标间同价)
2、天津滨海高铁站亚朵酒店
地址:天津市滨海新区庆盛路2599号MIG金融大厦A座
(均价350/晚,非会议酒店,须自行预定)
用餐信息:


大会时间:2023年6月30日-7月1日
大会地点:天津·于家堡洲际酒店(天津市滨海新区新华路3360号)
组织结构:
指导单位:天津市商务局
主办单位:VB100、动脉网
支持单位:天津经济技术开发区管理委员会
大会规模:500+人次

扫码报名参与中国医疗器械出海大会
限时特惠,仅需61.8元